Assemblée Générale 2025
Procès Verbal de l’Assemblée Générale Ordinaire du 25 mai 2025 :
Bilan Compatible 2024
Rapport commissaires aux comptes 2024
Procès Verbal Conseil d’administration du 25 mai 2025
Procès Verbal de l’Assemblée Générale Ordinaire du 25 mai 2025 :
Bilan Compatible 2024
Rapport commissaires aux comptes 2024
Procès Verbal Conseil d’administration du 25 mai 2025
Le bureau est joignable : bureau@lamarelleenchantee.ovh
Laura : president@lamarelleenchantee.ovh
Floriane : tresorier@lamarelleenchantee.ovh
Camille : secretaire@lamarelleenchantee.ovh
Les membres du Conseil d’Administration sont joignables : ca@lamarelleenchantee.ovh
Questions Comptabilité, Ressources Humaines, … comptabilite@lamarelleenchantee.ovh
Gestion du personnel : gestion_personnel@lamarelleenchantee.ovh
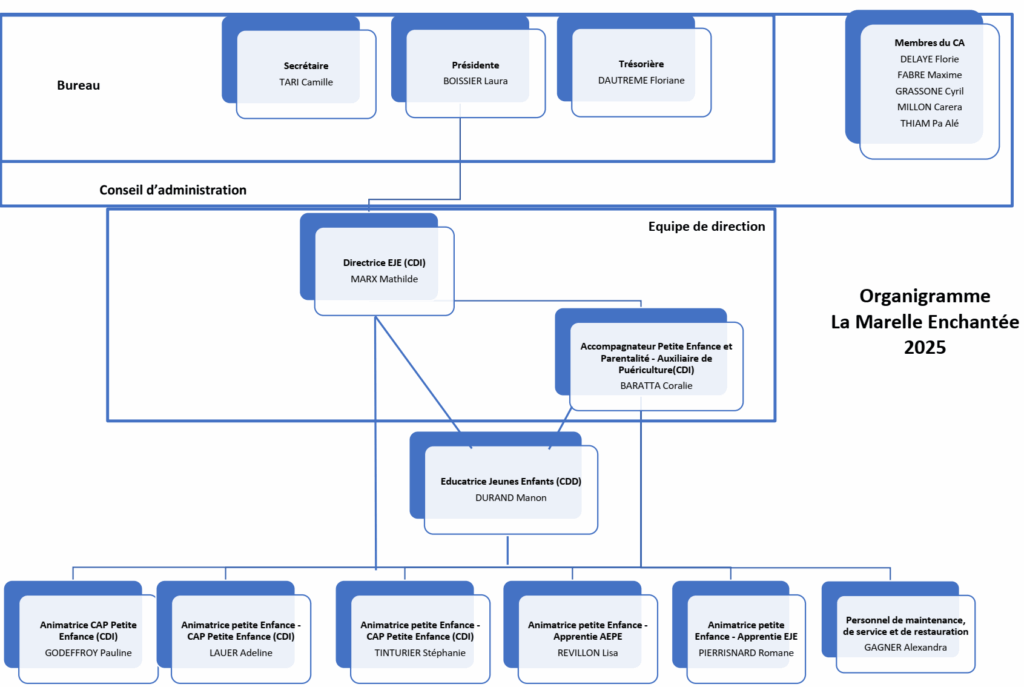
Les membres du Conseil d’Administration de la Marelle Enchantée
Laura Présidente – Membre du Bureau | Camille Secrétaire – Membre du Bureau | ![]() Floriane Trésorière – Membre du Bureau | ![]() Maxime Membre du CA |
![]() Cyril Membre du CA | Florie Membre du CA | Carera Membre du CA | ![]() Pa Alé Membre du CA |
Nouvelle Version 2025:
Depuis la loi NORMA, 5 protocoles sont associés au règlement de fonctionnement :
Protocole détaillant les mesures de sécurité à suivre lors des sorties
Protocole en cas de suspicion de de maltraitance ou de situation présentant un danger pour l’enfant.
Protocole sur les modalités de délivrance de soins spécifiques
Protocole Mesures préventives d’hygiène générale et renforcées
Protocoles Situation d’urgence
Tous les documents annexés sont disponibles au téléchargement dans la rubrique “INSCRIRE VOTRE ENFANT”.
Vous pouvez télécharger la synthèse des trois protocoles en lien avec la santé.
Vous pouvez lire la synthèse des deux Plans Particulier de mise en sécurité/sureté ;